Mit der Reihenfolgeplanung können bestimmte Kapazitäten für einen definierten Zeitraum konfliktfrei und weitgehend lückenlos mit Arbeitsgängen belegt werden. Es ist zu unterscheiden zwischen der automatischen und der manuellen Reihenfolgeplanung.
Zur Aktivierung der Reihenfolgeplanung müssen in Arbeitsplatz oder Personalgruppe die relevanten Parameter gepflegt werden:
Die Personalgruppendaten sind nur relevant, wenn im Arbeitsplatz ‚Terminierung über Personalgruppe' vorgegeben wurde.
Bei der manuellen Reihenfolgeplanung greift der Algorithmus nur bei Verschiebung im Leitstand Maschinenplanung, bei der automatischen Reihenfolgeplanung erfolgen die Umplanungen bei der Neuterminierung eines Fertigungsauftrags.
Mit der Vorgriffszeit wird gesteuert, wie weit in die Zukunft die Reihenfolgeplanung erfolgen soll. Es sollte der Zeitraum gewählt werden, in dem üblicherweise die Echtaufträge eingeplant sind. Je länger die Vorgriffszeit, desto höher wird die benötigte Rechenzeit und es steigt auch die Gefahr, dass bei mehreren reihenfolgegeplanten Kapazitäten pro Fertigungsauftrag ein Loop in der Einplanung auftritt.Wünschenswert ist, dass innerhalb eines Fertigungsauftragsarbeitsplanes nur ein Arbeitsgang Reihenfolge geplant ist, da sich die davor und danach liegenden Arbeitsgänge an dem reihenfolge geplanten Arbeitsgang orientieren. Siehe dazu Einstellungshinweise.
Mit der Vorgriffszeit Machbarkeit wird gesteuert, dass Arbeitsgänge, die momentan nicht machbar sind (z.B. wegen Materialmangel oder nicht teilbeendetem Vorgänger) nach hinten geschoben werden.
Die Maximale Lücke ist ein Steuerungsinstrument, mit dem Arbeitsgänge entweder lückenlos hintereinander oder mit einer Lücke, in die ein neuer Auftrag passen könnte, eingeplant werden. Bei der manuellen Reihenfolgeplanung ist das der Bereich, in den ein Arbeitsgang hinter einen anderen geschoben werden muss, damit er lückenlos angefügt wird.
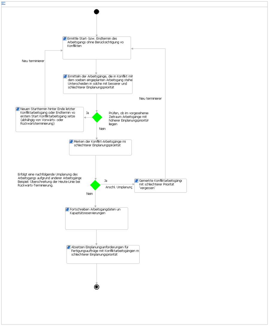
Bei der Reihenfolgeplanung ist es möglich, dass ein Arbeitsgang einen anderen Arbeitsgang eines anderen Fertigungsauftrags von seinen Terminen verdrängt. Als Folge wird eine Neuplanung des anderen Fertigungsauftrags angestoßen.
Beispiel ohne Reihenfolgeplanung:
Arbeitsgänge werden parallel eingelastet obwohl nur eine Maschine zur Verfügung steht.
Leitstand nach Aktivieren der Reihenfolgeplanung und Neuplanung der betroffenen Aufträge
Bei Arbeitsplatz „210-2 Drehen" wurde die automatische Reihenfolgeplanung aktiviert. Es steht nur eine Maschine zur Verfügung und die Vorgriffszeit endet am 13.03. so dass ab diesem Datum wieder parallel eingelastet wird.
Automatische Reihenfolgeplanung
Entscheidendes Steuerinstrument für die Verdrängung ist die Einplanungspriorität. Bevor hier ein wahlfreies Feld zum Zug kommt, gilt folgende Reihenfolge:
- Teilbeendete Arbeitsgänge
- Begonnene Arbeitsgänge
- Machbare feingeplante Arbeitsgänge innerhalb des Zeithorizonts mit aktiver Materialprüfung
- Machbare Arbeitsgänge innerhalb des Zeithorizonts mit aktiver Materialprüfung
- Arbeitsgänge, die vor dem betrachteten Zeitraum eingeplant sind (und im betrachteten Zeitraum weiter laufen)
- Feingeplante Arbeitsgänge
- Arbeitsgänge, zu denen Papiere gedruckt wurden.
Innerhalb der Kategorien erfolgt die Priorisierung entweder über das Sortierfeld Arbeitsgang (Sortierkennzeichen im Arbeitsplatz, Verwaltung über Programm ‚Sortierkennzeichen verwalten') oder über die Sortierzeile Auftragskopf (Einstellung über Tabelle FRDFPR). Ob das Sortierfeld über den Arbeitsgang oder den Auftragskopf relevant ist, wird über die Tabelle VRLP90 (Parameter 19) gesteuert.
Es gilt: Ein einzuplanender Arbeitsgang darf einen anderen Arbeitsgang von seinen Terminen verdrängen, wenn er eine bessere Einplanungspriorität hat.
Bei gleicher oder schlechterer Einplanungspriorität muss der einzuplanende Arbeitsgang früher oder später als der zuvor eingeplante Konflikt-Arbeitsgang eingeplant werden.
Bei Kapazitätsfaktor > 1 und nicht aktiver Einzelressourcenplanung werden die Arbeitsgänge der schlechtesten Einplanungspriorität ermittelt und ggfs. verdrängt.
Bei aktiver Einzelressourcenplanung und nicht zugewiesener Einzelressource wird der Arbeitsgang hinter die Vorgriffszeit eingeplant und ein Mailboxeintrag ausgegeben.
Einstellungshinweise
Die Reihenfolgeplanung benötigt je nach Einstellungen erhebliche Rechenleistung. Bei ungünstiger Parametrisierung kann es zu einem Loop in der Neuplanung kommen, weil sich mehrere Fertigungsaufträge abwechselnd gegenseitig von ihren Terminen verdrängen.
Im Sortierfeld sollten Felder, die ihren Wert mit jeder Neuterminierung ändern, nicht verwendet werden. Besonders heikel ist die Verwendung der Verzugszeit in Tagen.
Im Idealfall hat jeder Fertigungsauftrag nur einen reihenfolgegeplanten Arbeitsgang. Bei mehreren aufeinander folgenden Arbeitsgängen an der gleichen Kapazität sollte der Parameter ‚Klammerung gleiche Kapazität' in Tabelle VRLP90 aktiviert werden. Bei unterschiedlichen reihenfolgegeplanten Kapazitäten ist als erstes die Maximale Lücke möglichst klein zu wählen. Die nächste Maßnahme ist eine Reduktion der Vorgriffszeit, so dass weniger Arbeitsgänge pro Fertigungsauftrag reihenfolgegeplant werden (wenn der erste reihenfolgegeplante Arbeitsgang beendet ist, darf der zweite reihenfolgegeplante Arbeitsgang in die Vorgriffszeit rutschen…)
Für die Reihenfolgeplanung sollten nur Engpass-Kapazitäten vorgesehen werden, bei denen üblicherweise keine Gangunterbrechungen stattfinden. Also z.B. CNC-Bearbeitungsmaschinen, aber nicht unbedingt Montage-Arbeitsplätze.
Bei mehreren reihenfolgegeplanten Kapazitäten pro Fertigungsauftrag ist ein arbeitsplatzabhängiger Aufbau des Sortierfelds loop-fördernd, wenn unterschiedliche Sortierkennzeichen zum Einsatz kommen.
Im Abschluss läuft üblicherweise eine Neuplanung aller Fertigungsaufträge. Bei aktivierter Reihenfolgeplanung müssen danach die festgestellten Terminkonflikte bereinigt werden.
Nur obs: Dazu ist am Ende der Kritischen Phase das Programm ‚US50405R ASY_PERM-Ereignisse im Abschluss verarbeiten' einzubinden.
Hinweis
Wenn die Einplanung in einen Loop läuft, kann man über das Überwachungsprogramm für den ASY_PERM (Programm US50401R) den Ablauf verfolgen und im laufenden Betrieb die Ursache abstellen. Im Diagnosefeld werden der verursachende Fertigungsauftrag und die zugehörige Kapazität ausgewiesen. Bei ‚LK' wird versucht, Lücken zu schließen, bei ‚KF' traten Terminkonflikte auf. Falls ‚LK' wiederholt mit der gleichen Kapazität auftritt, ist die maximale Lücke zu reduzieren. Auch der Wert 0 ist bei der automatischen Reihenfolgeplanung möglich. Bei ‚KF' ist die Vorgriffszeit zu reduzieren oder eine Kapazität komplett aus der Reihenfolgeplanung zu nehmen.
Manuelle Reihenfolgeplanung
Bei der manuellen Reihenfolgeplanung wird ein Arbeitsgang lückenlos an seinen Vorgänger angefügt, wenn er im Leitstand näher als ‚Maximale Lücke' an diesen herangezogen wird. Die anschließenden Arbeitsgänge werden in der Reihenfolge ihres bisherigen Starttermins angefügt, bis entweder die Vorgriffszeit ausgefüllt ist oder kein Konflikt hinter dem neuen Starttermin gegeben ist. Bei der manuellen Reihenfolgeplanung werden in den Arbeitsgängen Feinplanungsdaten ergänzt oder verändert. Konflikte vor dem Starttermin des verschobenen Arbeitsgangs bleiben unbearbeitet.





