Nachfolgend ist die mögliche Struktur eines Auftrags dargestellt.
Serviceaufträge können aus Auftragskopf mit Zusatztexten, Dienstleistungs- und Ersatzteilpositionen, Wartungskomponenten, Wartungsangaben, Zusatztexten zur Dienstleistungsposition, Abrechnungsbelegen (in der Regel vom Kunden abgezeichnete Arbeitsberichte) und Serviceberichten mit z.B. Fehlerursachen, bestehen. Zur Terminabstimmung lassen sich auch anstehende Aufgaben als Workflow-Positionen anfügen.
Allgemeines
Die Aufträge können – wie bereits erwähnt – manuell oder maschinell erzeugt werden.
Neben der unten beschriebenen Erzeugung aus Wartungsverträgen ist in oxaion eine Help Desk Funktion integriert.
Help Desk
Häufig werden eingehende Problem- oder Störmeldungen sowie allgemeine Anfragen oder Reklamationen auf dem Papierweg entgegen genommen und verwaltet. Dies sorgt dann dafür, dass die notwendige Transparenz fehlt.
Eine Aussage über den Abarbeitungszustand ist – wenn überhaupt – genau an einer Stelle möglich. In oxaion wird daher mit der Help Desk Funktion die Registrierung der Anfragen im Sinne von Problem- und Störungsmeldungen sowie um die interne Verfolgung des Vorgangs unterstützt. Den Mitarbeitern eines Service-Centers soll über die Selektion ähnlicher Vorgänge eine Liste von Problemlösungsmöglichkeiten angeboten werden.
Es ist für die weitere Bearbeitung der Vorgänge auch ein interner Workflow nutzbar. Aus der Help Desk Meldung heraus kann direkt ein Serviceangebot oder -auftrag generiert werden.
Weitere Angaben und Einzelheiten zur Nutzung Help Desk können dem Handbuch „Help Desk Im Service" entnommen werden.
Automatische Auftragserstellung aus Wartungsverträgen
In regelmäßigen Abständen wird das Programm SA20120R zur Erstellung der Wartungsaufträge gestartet. Die betroffenen Wartungsverträge können hierbei nach verschiedenen Kriterien ausgewählt werden:
- Wartungswochen
- vier verschiedene Wartungszyklen
- Kundennummer
- Stamm-Servicemitarbeiter
- Bezirk
- Disponent
- Außendienstleiter
- Vertragsart
- Gerätetyp (Modell)
- Konfigurationsnummer
- Seriennummer (oder Teilenummer oder Lieferantennummer)
Kombinationen dieser Auswahlmöglichkeiten sind z.T. möglich. Die Auswahlmöglichkeiten werden dann mit einer logischen 'UND'-Verknüpfung verbunden.
Die angegebene Wartungswoche ist immer die Woche, von der aus die zu verarbeitenden Fälligkeiten laut Vorlauf ermittelt werden. Die Zahl der Vorlaufwochen ist zyklusabhängig in der Tabelle FRDWZY hinterlegt.
Für die Auftragserstellung werden die Vertragspositionen ausgewählt, die eine Fälligkeit innerhalb des Zeitraums von der angegebenen Wartungswoche bis zur Wartungswoche + Vorlaufwochen (aus Tabelle FRDWZY) haben.
Außerdem muss der Vertragspositionsstatus die Erstellung eines Wartungsauftrags erlauben. Dies wird in der Tabelle FRD801 definiert.
Befinden sich innerhalb des vorgegebenen Zeitraums mehrere Fälligkeiten, so wird die am weitesten in der Vergangenheit liegende ausgewählt, allerdings nur, wenn sie sich innerhalb der Gültigkeit der Position befindet. Befindet sich innerhalb des Zeitraums eine Fälligkeit und die davor liegende Wartung ist nicht als erledigt gekennzeichnet, so wird eine Fehlermeldung in die Mailbox abgesetzt und die Auftragsposition wird nicht erstellt.
Der Nummernkreis für den Auftrag wird aus der Vertragsart (FRDVAR) ermittelt.
Wenn es gewünscht wird, kann über die erstellten Aufträge ein Protokoll erstellt werden.
Besonderheiten zur Preisfindung:
Bei einer Vollwartung wird der Preis im Rahmen der Vertragsfakturierung berücksichtigt. Alle Wartungsarbeiten gelten als „kostenlos" und werden im Auftrag mit einem Abschlag versehen.
Bei einer Teilwartung ist mit der Fakturierung nicht alles finanziell abgedeckt. Abhängig von den Berechnungskennzeichen im Vertrag werden die Wartungsarbeiten zum Teil über den Vertrag und über den Auftrag fakturiert.
Manuelle Erstellung von Aufträgen (SA20090)
Manuelle Erstellung bei nicht vorhandener Kundennummer
Soll ein Auftrag für einen Kunden erfasst werden, der noch nicht im System registriert ist, so kann über die Verwaltung Geschäftspartner die Adresse sowie der Servicekundenstamm und das zugehörige Personenkonto angelegt werden.
Über Vorlauftabellen (VRLS01 und VRLU03) werden bereits die üblichen Vorgaben vorbesetzt. Es ist bei Bedarf die Einbauadresse zu hinterlegen.
Schnellerfassung von Aufträgen
Schnellerfassung über den Auftragsexplorer
Über das Kontextmenü im Auftragskopf kann neben der einfachen Erfassung von Aufträgen auch eine Schnellerfassung ausgewählt werden.
Diese Schnellerfassung unterscheidet sich dahingehend, das in der Erfassungsmaske neben den Auftragskopfdaten gleichzeitig die Daten für eine Dienstleistungsposition mitgegeben werden können.
Mit Datenfreigabe werden zusätzlich die Prüfungen zur Erfassung einer Dienstleistungsposition durchlaufen. Bei erfolgreicher Prüfung wird neben dem Auftragskopf gleichzeitig die Dienstleistungsposition angelegt.
Schnellerfassung über den Quick Start
Der Quick Start ist eine Funktion, die ausschließlich im VKS Auskunftsprogramm „VK31020 – Seriennummern je Kunde" zur Verfügung steht. Dieses Auskunftsprogramm kann über die Senden-An Funktion aufgerufen oder in ein Cockpit eingebunden werden.
Das Icon für den Quick Start kann über die variablen Sichten in die Auflistung der Seriennummern je Kunde eingeblendet werden.
Mit Auswahl des Icons wird eine Erfassungsmaske zur Verfügung gestellt, deren Felder mit den Informationen aus der ausgewählten Seriennummer und den SAS Vorlaufwerten je Benutzer (Programm SA22109R) als Unterlassungswerte bestückt werden.
In dieser Maske kann entschieden werden, ob aus den vorhandenen Informationen ein Ticket oder ein SAS Auftrag erstellt werden soll. Bei Auswahl eines Tickets, wechselt die Lasche und zeigt die benötigten Informationen zur Erstellung eines Tickets an.
Das Programm merkt sich den zuletzt angeforderten Beleg und wird diesen beim nächsten Aufruf des Quick Starts automatisch voreinstellen.
Werden bei Datenfreigabe alle Prüfungen zur Erstellung eines Tickets bzw. eines Auftrags mit Dienstleistungsposition erfolgreich durchlaufen, wird der gewünschte Beleg erstellt und direkt in den jeweiligen Explorer zur weiteren Bearbeitung verzweigt.
Erfassung von Aufträgen durch kopieren
Über das Kontextmenü im Auftragskopf kann ein bestehender Auftrag durch kopieren in einen neuen Auftrag überführt werden. Dabei lassen sich sowohl die Auftragsart als auch die Kundennummer für den neuen Auftrag festlegen.
Beim Kopieren bestehen folgende Eingabemöglichkeiten:
- Angebotsnummer, diese wird im Leitdatenformat in das Feld Auftragsnummer eingetragen
- Auftragsnummer, in der Regel keine Eingabe, Nummer wird maschinell erzeugt
- Nummernkreis für den Auftrag
- Auftragsjahr
- Kundennummer, Vorbesetzung aus Angebot
- Buchungstext
- Zahlungsbedingung
- Liefertermin bzw. geplante Ausführung
- Referenznummer eintragen
- Es kann wahlfrei entschieden werden, welche Bereiche in den zu kopierenden Auftrag übernommen werden sollen (Die kopierbaren Belegelemente sind rot markiert )
Bearbeitung von Aufträgen (SA20090)
Die Auswahl eines zu bearbeitenden Auftrags kann nach verschiedenen Kriterien erfolgen. Hierzu gibt es die Filterfunktion, die eine komfortable Suche ermöglicht.
Beispiele für den Filter sind:
- Eingabe der Auftragsnummer
- Eingabe der Kundennummer
- Sammelkennzeichen des Belegs
- Datum der Auftragserteilung von … bis …
- Eingabe einer Vertragsnummer in das Referenznummer, das Programm listet alle Aufträge zu diesem Vertrag auf'
Über die Vorlauftabelle VRLS05 kann gesteuert werden, ob bei der Erfassung (Neuanlage) eine Kreditauskunft über den vorgegebenen Kunden aufgerufen werden soll.
Daten zum Auftragskopf
Im Auftragskopf werden die Daten zur allgemeinen Verwaltung und zu den steuernden Informationen abgelegt.
Die wichtigsten Daten sind:
- Bestellangaben, Buchungstext
- Ausführungsangaben (Ausführen ab Datum, ausführen bis Datum)
- Zuordnung Entnahmelager, Zahlungsmodalitäten
- Sachbearbeiter Abwicklung, Land, Sprache des Kunden
- Zuordnung zum Servicemitarbeiter mit Unterstützung Servicemitarbeiterermittlung
- Vorgaben zur Berechnung der Dienstleistungen und Ersatzteile
- Adressangaben einschließlich der Einbau- bzw. Leistungsadresse
Bei der Bearbeitung von internen Aufträgen ist die Angabe einer Kostenstelle Pflicht. Zusätzlich kann noch ein Kostenträger angegeben werden.
Hinweis zu Berechnungsvorgaben
Für die Art der Abrechnung sind wichtig:
- Leistungsnachweis M/T, „M" → bedeutet, dass mindestens ein Monatsbeleg eines Technikers vorliegt, damit können verschiedene Tage (innerhalb des Monats) auf einem Abrechnungsbeleg erfasst werden, T → Abrechnungsbelege sind tagesgenau
- Art der Abrechnung A/B, „A" steht für Auftrags- und „B" für Belegfakturierung, sind die Abrechnungsdaten eines Auftrags vollständig erfasst, so wird bei „A" der gesamte Auftrag zur Fakturierung freigegeben, bei „B" müssen die Abrechnungsbelege einzeln zur Fakturierung freigegeben werden. „B" ist für Aufträge mit langer Laufzeit sinnvoll.
- Ausgabeart zu- und Abschläge, hiermit wird gemäß Tabelle FRD174 festgelegt, ob auf der Rechnung die Dienstleistungen einer Position einzeln aufgeführt werden sollen
- Entfernungstabelle; soll die Abrechnung der Fahrtkosten über die Entfernungstabelle FRDFKO erfolgen, ist das Kennzeichen zu markieren.
Zu beachten ist dabei, dass im Lohnartenstamm bei der Lohnart für Kilometer, i.d.R. KM, die entsprechende Mengeneinheit, z.B. Kilometer angegeben ist und dass in der Tabelle FRD110 das Klassifizierungskennzeichen bei dieser Mengeneinheit gleich „M" ist.
Hinweis zu Kostenvorgaben
Hier besteht die Möglichkeit der schnellen Information zum fakturierten Wert und den enthaltenen Kosten. Budgetvorgaben können eingetragen werden.
Auskunftsmaske: Auskunft über Kreditsituation
Die Maske wird in der Aktionsleiste über Funktion und anschließend 'Kreditinformation' aufgerufen.
Auf dieser Auskunftsmaske wird das Ergebnis der Kundenkreditprüfung angezeigt. Dabei werden Verkaufsaufträge, Projekte und Serviceaufträge gesondert ausgewiesen.
Falls Kreditinformationen geändert werden sollen, kann dies nur im Kundenstamm (Kreditstatus, Kreditbeurteilung) bzw. Personenkontenstamm (Kreditlimit, Kreditversicherung) sowie über das Programm 'Mitversicherte Kunden' (im Explorer unter Finanzbuchhaltung / Kreditversicherung / Stammdaten) erfolgen.
Über die Angabe von 'Mitversicherten Kunden' können Kunden, für die keine eigene Kreditversicherung besteht, mitversichert werden und somit in die Prüfung der Kreditsituation einbezogen werden.
Auf dieser Maske können keine Eingaben vorgenommen werden.
Die Kreditprüfung wird beim Verlassen eines Auftrages durchgeführt, wenn sowohl in der Vorlauftabelle VRLS05 das ‚Kennzeichen Kreditlimitprüfung‘ mit 'ü' belegt ist, als auch bei dem Buchungstext, mit dem der Auftrag erfasst wurde (Tabelle FRD800), als auch bei der Forderungsart des Auftrages (Programm 'Personenkontenarten verwalten' ─ im Explorer unter Allgemeine Stammdaten / Personenkonten, Personalstamm, wenn die FIBU von oxaion installiert ist), das Kennzeichen 'Kreditprüfung' mit 'ü' belegt ist.
Für die Kreditprüfung wird entweder das Kreditlimit oder der Kreditversicherungsbetrag herangezogen, die beide im Personenkonto hinterlegt werden. Über das Kennzeichen 'Kreditbeurteilung' im Kundenstamm wird gesteuert, welches dieser beiden Felder für die Kreditprüfung verwendet wird. Außerdem wird auf dieses Limit noch das in Tabelle FRD211 hinterlegte Mindestkreditvolumen addiert.
Ist im Kundenstamm keine Kreditbeurteilung hinterlegt, so wird für die Kreditprüfung das Minimum aus Kreditlimit und Kreditversicherungsbetrag herangezogen.
Ist für einen Kunden das Kreditlimit bzw. der Kreditversicherungsbetrag überschritten, so wird der Auftrag gesperrt (Auftragsstatus SAS = ‚19‘). Der Auftrag kann nur von einer dazu autorisierten Person zur weiteren Verarbeitung wieder freigegeben werden.
Die Freigabe kreditgesperrter Aufträge kann entweder im Dialog erfolgen [Programm 'Sperren/Entsperren - Kreditlimit' ─ im Explorer unter Service / Tagesgeschäfte / Aufträge / Serviceaufträge] (Einzelfreigabe) oder mittels eines Batchprogramms 'Batchfreigabe Kreditsperre' (im Explorer unter Service / Tagesgeschäfte / Aufträge)
Dienstleistungsposition erfassen
Liegt ein Wartungsvertrag vor und wird der Wartungsauftrag generiert, so ist die Dienstleistungsposition mit dem Gerät bzw. Anlage bereits angelegt.
Ansonsten kann die Position manuell erfasst werden.
Kurze Erläuterung einiger Daten der Dienstleistungsposition für zu bearbeitende Geräte bzw. der Dienstleistung :
- Seriennummer, Konfigurationsnummer
- Teilenummer
- Lieferantennummer
Ist im Teilestammsatz hinterlegt, dass ein Teil seriennummernpflichtig ist, so muss eine Seriennummer eingegeben werden.
Bei Eingabe einer Objektnummer können entsprechende Dienstleistungssätze für alle Seriennummern dieser Objektkonfiguration über eine Funktion aufgelöst werden.
Da Gerätetypen als Teile hinterlegt sind, kann im Prinzip auch eine Dienstleistungsposition für Gerätetypen erzeugt werden
- Menge; falls keine Seriennummer angegeben. Bei Angabe einer Seriennummer wird die Menge mit '1' belegt (bzw. Fehlermeldung falls andere Menge angegeben)
- Mengeneinheit; Die Mengeneinheit ist nicht eingabefähig. Es wird die lagerführende ME angezeigt
- Brutto(positions)wert Eingabe nur erlaubt, falls Pauschalpreis mit 'J' belegt ist
- Pauschalpreis; Eingabe des Positionsbruttowerts ist möglich, falls Kennzeichen = 'J'; die auf dem Abrechnungsbeleg erfassten Lohnarten werden nicht fakturiert (Kennzeichen Positionsfakturierung „N"), Ersatzteile jedoch werden berechnet. Dies kann im Einzelfall aber geändert werden
- Belegfakturierung: mit dem maximalen Wert (Bruttowert gesamt) kann ein geplanter Wert pro Dienstleistungsposition hinterlegt werden, mit dem nächsten Bruttowert kann die Vorgabe für die nächste Fakturierung dieser Position eingetragen werden. Es ist zu beachten, dass bei Belegfakturierung eine Dienstleistungsposition beliebig oft fakturiert werden kann. Die Abrechnungspositionen haben dann für die Kostenbetrachtung Werte, die jedoch nicht auf der Rechnung erscheinen
- Auftragsfakturierung, der Bruttowert gesamt und der nächste Wert müssen identisch sein.
- Ein Zu-/Abschlag kann pro Dienstleistungsposition bzw. Auftragskopf erfasst werden.
- Skill; Unterlassungswert aus Vertrag oder Gerätestamm, dient dazu im Falle der Personaleinsatzplanung geeignetes Personal zu finden, wenn für diese Position spezielles Fachwissen oder Fertigkeiten erforderlich sind, dies kann ergänzend zum Skill im Auftragskopf sein
- Referenzposition; hier wird die Positionsnummer aus dem im Kopf angegebenen „Referenzauftrag" angegeben. Mit der Listfunktion können die gültigen Positionen angezeigt werden.
- Adressinformationen: Werden mehrere Positionen innerhalb eines Serviceauftrages erfasst, können die jeweiligen Standorte jedes zu bearbeitenden Teiles verschieden sein. Aus dem Auftragskopf wird die Einbauadresse als Unterlassungswert voreingestellt und kann pro Position individuell geändert werden.
Diese Information kann im Zuge der maschinellen Generierung von Wartungsaufträgen auch aus dem Vertragsstamm kommen.
Sofern die Einbauadressen in Position und Kopf voneinander abweichen, wird die Einbauadresse in der Auftragsbestätigung, im Technikerauftrag und in der Servicerechnung jeweils zu der zugehörigen Position angedruckt.
zu Adressinformationen
Erfassen von Daten zum Abrechnungsbeleg
Werden Dienstleistungen durchgeführt, so sind in der Regel Spesen, Arbeits- und Reisezeiten angefallen. Der Service füllt in seinem Abrechnungsbeleg die entsprechenden Daten aus. Das Formular kann der Servicemitarbeiterbeleg in oxaion oder ein Blankoformular aus einem Formularblock sein. Häufig wird er vom Kunden als Bestätigung für die Arbeiten unterschrieben.
Dieser Abrechnungsbeleg, der oft auch Rapportzettel genannt wird, dient als Erfassungsgrundlage. Notwendige Daten des Belegkopfes sind:
- Nummer des Abrechnungsbelegs
- verantwortlicher Servicemitarbeiter
- Datum des Belegs, in oxaion können sowohl tagesgenaue als auch Abrechnungen pro Monat (bei größeren Aufgaben) vorgenommen werden
- Interner Text zum Abrechnungskopf
- Vorbesetzung von einem Zu- und Abschlag, der für die Abrechnungspositionen zum Tragen käme
Arbeiten mehrere Personen bzw. Ressourcen an diesem Auftrag, so können die Zeiten auf einem Beleg mit getrennten Personal- bzw. Ressourcennummern geführt werden. Dabei ist zu beachten, das für eine Erfassung von Ressourcen (Fahrzeuge, Geräte) der Abrechnungskopf mit einem echten Techniker angelegt sein muss.
In vielen Firmen liefern die Techniker die Abrechnungsdaten bei einer Erfassungsstelle ab. In oxaion können mit einem getrennten Programm „Tagesberichtsdaten" angelegt werden, ohne dass die Auftragsverwaltung aufgerufen werden muss. Auch können die Daten aus einer mobilen Anwendung stammen. Das Prinzip ist aber identisch. Deshalb wird die Datenpflege des Auftrags nachfolgend genauer beschrieben.
Die Zuordnung zur jeweiligen DL-Position erfolgt durch Angabe der entsprechenden Positionsnummer; gültige Positionsnummern können über die Listfunktion aufgerufen werden.
Für die Erfassung der Einzeldaten sind folgende Daten notwendig:
- Lohnart
- Menge extern, z.B. Anzahl Monteurstunden, gefahrene Km
- Menge intern, Vorbesetzung aus externer Menge
- Personal- bzw. Ressourcennummer, Vorbesetzung aus Kopfdaten des Abrechnungsbelegs
Preisdaten können angelegt werden. Sie werden, wenn möglich, automatisch ermittelt. Interne Preise können sowohl aus der Lohnart, als auch aus dem Technikerstamm gezogen werden. Sie sind an diesen Stellen immer in Hauswährung anzulegen.
Nachfolgend ist das Preisfindungsverfahren für interne und externe Werte dargestellt.
Externer Preis:
- Aus dem SAS-Kundenstamm wird die Preisliste für Dienstleistungen und aus der Lohnart die Artikelnummer ermittelt. Damit erfolgt die Ermittlung des externen Preises. Konnte ein Preis ermittelt werden, dann ist die externe Preisfindung abgeschlossen.
- Es wurde kein Preis gefunden:
- Ermittle den externen Preis aus Personalstamm und Lohnart aus der Personalstammdatei.. Konnte ein Preis ermittelt werden, dann ist die externe Preisfindung abgeschlossen.
- Es wurde kein Preis gefunden:
- Ermittle den externen Preis aus der Lohnart aus dem Lohnartenstamm. Konnte ein Preis ermittelt werden, dann ist die externe Preisfindung abgeschlossen
- Es wurde kein Preis gefunden:Datensatz Fehlermeldung
Eine Ausnahme bildet die Verwendung von Lohnarten, welche die manuelle Angabe von pauschalen Werten, wie z.B. Anfahrtspauschalen, Übernachtungskosten etc. zulassen.. (Berechnungsgrundlage Lohnartdatei, FRDBGR Par. 03 = DIR) In diesem Fall werden diese Werte direkt in die Belege übernommen und die externe Preisfindung übergangen. Die Ermittlung des internen Preises bleibt davon unberührt.
Die externe bzw. interne Menge kann automatisch durch die Angabe der Arbeitszeit ermittelt werden.
Interner Preis:
- Lohnart = Stundenbasis (Berechnungsgrundlage Lohnartdatei, FRDBGR Par. 03 = STD): Preis aus dem Personalstamm nehmen. Konnte ein Preis ermittelt werden, dann ist die interne Preisfindung abgeschlossen.
- Es wurde kein Preis gefunden:
- Preis aus Lohnartendatei. Konnte ein Preis ermittelt werden, dann ist die interne Preisfindung abgeschlossen.
- Es wurde kein Preis gefunden:
- Es wurde kein Preis gefunden:
- Preis aus der Bezugsgröße. Konnte ein Preis ermittelt werden, dann ist die interne Preisfindung abgeschlossen.
- Es wurde kein Preis gefunden:Datensatz Fehlermeldung
- Lohnart ungleich = Stundenbasis (Berechnungsgrundlage Lohnartdatei, FRDBGR Par. 03 ungleich STD): Preis aus Lohnartendatei. Konnte ein Preis ermittelt werden, dann ist die interne Preisfindung abgeschlossen.
- Es wurde kein Preis gefunden:
- Preis aus der Bezugsgröße. Konnte ein Preis ermittelt werden, dann ist die interne Preisfindung abgeschlossen.
- Es wurde kein Preis gefunden: Datensatz Fehlermeldung
- Es wurde kein Preis gefunden:
Ersatzteilposition erfassen
Allgemeines
Bei der Durchführung von Reparatur- oder Wartungsarbeiten kann es notwendig sein, Ersatz- oder Verschleißteile einzusetzen. Für spätere Auswertungen kann die Zuordnung zu einem Gerät oder zu Teilen einer Anlage erfolgen.
In Serviceaufträgen wird daher jede Ersatzteilposition einer Dienstleistungsposition zugeordnet. Steht die Fakturierung an, so ist auch die Angabe des Abrechnungsbelegs erforderlich.
Ist dies erfolgt, so unterstützt das System bei der Ermittlung der Dienstleistungsposition.
Durch das Kontextmenü „ET Position erfassen" auf der Belegkopfebene, wird direkt in die Ersatzteilerfassung verzweigt, wobei in diesem Fall automatisch die Belegnummer und die zugehörige Dienstleistungsposition voreingestellt werden.
Nachfolgend sind Einzelheiten zur Ersatzteilverwaltung aufgeführt:
- Teilenummer des Ersatzteils; bei Seriennummernpflicht muss die Seriennummer des Ersatzteils angegeben werden, liegt ein Altteil vor, so kann die Teilenummer abweichen, eine Prüfung der Seriennummer erfolgt nicht.
Mit der Erfassung eines Ersatzteils wird bei Vorliegen eines Ersatzartikels im Teilestamm das Datenfeld „Maßnahme Ersatzartikel" geprüft. Das Feld „Maßnahme Ersatzartikel" steuert, ob eine Ersatzartikelkette aufgebaut wird.
Soll eine Ersatzartikelkette aufgebaut werden, so erfolgt das nur, wenn das anwendungsspezifische Datum das Datenfeld im Teilestamm "Ersatzartikel einsetzen ab" überschreitet. Es kann ein Artikel aus der Ersatzartikelkette ausgewählt werden.
Soll keine Ersatzartikelkette aufgebaut werden, so wird der eingetragene Artikel verwendet.
Eine Ersatzartikelkette ist der Verweis eines Artikels auf einen Ersatzartikel, der wiederum auf einen Ersatzartikel verweisen kann u.s.w.
Reihenfolge der Ermittlung des anwendungsspezifischen Datums
- Geplante Lieferung an Kunde (Ersatzteilposition)
- Ausführungsdatum im zugehörigen Technikerbeleg
- „Ausführungsdatum von" im Serviceauftragskopf
- Tagesdatum
Bestellte Menge = 1; falls Seriennummernpflicht besteht
Zusätzlich können folgende Angaben gemacht werden:
- Lagerort der Entnahme, ist im Teilestamm beim Teil unter dem angegebenen Lagerort ein Lagerplatz angegeben, so wird eine Lagerplatzzuordnung angefordert, die spätestens zum Zeitpunkt des Einbaus/Materialverbrauchs erforderlich ist.
- Ist das Teil Chargenpflichtig, so wird eine Chargenzuordnung angefordert, die spätestens zum Zeitpunkt des Einbaus/Materialverbrauchs erforderlich ist.
- Bruttoeinzelpreis, Preisdimension, Preisliste
Nur wenn Belegnummer angegeben (Ausnahme: Angebote)
Wird ein manueller Preis angegeben, so wird das Kennzeichen für manuellen Preis mit dem in Vorlauftabelle VRLS02 angegebenen Wert belegt.
- Bruttoeinzelpreis, Eingabe nur erlaubt, falls keine Preisliste angegeben wurde.
- Preisliste, Eingabe nur erlaubt, falls kein Bruttoeinzelpreis angegeben wurde.
- Bruttopositionswert, Eingabe nur erlaubt, falls Pauschalpreis auf 'J' steht.
- Pauschalpreis-Kennzeichen J, Eingabe des Positionsbruttowerts möglich. Ist die zugeordnete Dienstleistungsposition mit Pauschalkennzeichen versehen, so wird kein fakturierbarer Positionswert für diese Ersatzteilposition erzeugt
- Kennzeichen für Materialbuchung, der Unterlassungswert kann in Tabelle VRLS04 eingestellt werden. Das Kennzeichen steuert, ob eine Materialabbuchung erfolgen soll. Für Artikel ohne Bestandsführung erfolgt keine Buchung. Die Fakturierung einer Ersatzteilposition ist bei bestandsgeführten Artikeln nur zulässig, wenn die Buchung erfolgt ist.
- Rücklieferungskennzeichen steuert, ob das Altteil angeliefert werden muss, es wird aus dem Teilestamm vorbelegt, ist keine Rücklieferung erfolgt, so kann im Workflow des Auftrags ein entsprechender Erinnerungstermin gesetzt werden, über das Auskunftssystem für Ersatzteile ist die auftragsübergreifende Prüfung fehlender Rückläufer ebenfalls möglich. In einem abgeschlossenen Serviceauftrag kann auch nachträglich der Status der Rücklieferung geändert werden.
Mit der Erfassung werden nachfolgende Daten maschinell ermittelt:
- Positionsart
- interne Kosten des Teils, Ermittlung über die Tabelle VRLS02
- Gesamtwerte für Dienstleistungen und Ersatzteile
Der ausführende Servicemitarbeiter wird aus dem Beleg ermittelt.
Für Ersatzteilanalysen können verwendete Ersatzteile analysiert werden. Es stehen z.B. folgende Selektionen zur Verfügung
- Teilenummer Dienstleistungsposition (Geräte, Anlage, …)
- Seriennummer Dienstleistungsposition (Geräte, Anlage, …)
- Datum von … bis …
- Kunde
- Techniker
- Teilenummer Ersatzteil
Sollen keine Berechnungen erfolgen, weil z.B. dies über die Rechnung des Wartungsvertrags gewünscht wird, so steht das Berechnungskennzeichen im Auftragskopf nicht auf „J" und es werden automatisch entsprechende Abschläge generiert.
Arbeiten mit Reservierung von Ersatzteilen
Ersatzteile, die nicht direkt aus dem Ersatzteillager des Technikers entnommen werden können, müssen im Serviceauftrag reserviert und über die im Standard bekannte Funktionen wie „Interner Werksbezug" oder Einkauf beschafft und auf das Servicelager gebucht werden können. Nach dem Einbau erfolgt die Abbuchung.
Ausgangsbasis:
- Lagerort HL1Hauptlager Unternehmen, Lagergruppe Werk-01
- Lagerort SA1Hauptlager Service , Lagergruppe SAS-01
- Buchungsschlüssel „S1" (US50000R) ähnlich „VA" im Modul Vertrieb anlegen
- Buchungsschlüssel „S1" in FRD800 als Reservierung hinterlegen
Fall 1:Ersatzteil (nicht bestandsgeführt) wird nicht disponiert
Im Serviceauftrag wird das Ersatzteil der Dienstleistungsposition und einem Beleg direkt zugeordnet → sofortiger Verbrauch (Materialbuchungskennzeichen = „9") ohne echte Lagerbuchung
Fall 2:Ersatzteil (bestandsgeführt) wird nicht disponiert
Im Serviceauftrag wird das Ersatzteil der Dienstleistungsposition und einem Beleg direkt zugeordnet sofortiger Verbrauch (Materialbuchungskennzeichen = „9") mit echter Lagerbuchung sofortige Lagerbuchung
Fall 3:Ersatzteil (bestandsgeführt) wird über internem Werksbezug disponiert
Der Artikel wird nur fallweise aus dem Hauptlager besorgt. Beide Lagerorte gehören unterschiedlichen Lagergruppen an.
Sonstige Bedingungen:
- FRD506 (Beschaffungsschlüssel)
- W1 Argument
- Bezeichnung Werksbezug von Werk-01
- KZ Beschaff.steuerg. W E, S, P, A,W
- Lagerort HL1
- W1 Argument
- FRDIWB:
- SAS-01 Argument
- „Kundennummer" für Transferauftrag 1666666
- „Filiale" 001
- „Personenkontoart" 001
- „Schwimmendes Lager" SA1
- SAS-01 Argument
- VRLD28:
- Oxaion Argument
- Transferauftragskennzeichen T
- Bwkz. f.vorl.Transf. VV
- Max.Anz.verk.Werksb. 02
- Bwkz. f. Umbuchung : LF
- Schrittweite Pos.. : 1
- Default Freigabekennz. : J
- Jeweils nur 1 Pos. : N
- Oxaion Argument
Für das Ersatzteil wird ein Lagergruppensatz SAS-01 angelegt, bei dem der Beschaffungsschlüssel interner Werksbezug (z.B. W1) ist, der Disposchlüssel ist „D" für diskrete Einzelplanung, die Wiederbeschaffungszeit für den Transfer.
Im Serviceauftrag wird das Ersatzteil der Dienstleistungsposition direkt zugeordnet
- Materialbuchungskennzeichen = „0" → keine Reservierung
- Materialbuchungskennzeichen = „1" → sofortige Reservierung
- Transfervorschlag wird generiert, von Lagerort HL1 an SA1
- Lagergruppe Werk-01 Nachfrage (Transfervorschlag)
- Lagergruppe SA-01 Nachfrage Ersatzteil Service
- Lagergruppe SA-01 Angebot (Transfer)
- Falls der Lagerbestand in Werk-01 zu klein, so könnte dort auch bereits (Angebot Einkauf/Produktion (theoretisch Transfer von anderem Lagerort) existieren
- Materialbuchungskennzeichen = „9" → Reservierung auflösen falls Materialbuchungskennzeichen = „1" war, echte Lagerbuchung aussprechen
Fall 4: Ersatzteil (bestandsgeführt) wird über Einkauf (Produktion prinzipiell identischer Ablauf) disponiert
Der Artikel wird stets direkt für das Servicelager SA1 besorgt.
Sonstige Bedingungen:
- FRD506 (Beschaffungsschlüssel) Einkauf
Für das Ersatzteil wird ein Lagergruppensatz SAS-01 angelegt, bei dem der Beschaffungsschlüssel Einkauf ist, der Disposchlüssel ist „D" für diskrete Einzelplanung, die Wiederbeschaffungszeit kann aus dem Teilestamm kommen, im Lagerort sollte die Adresse für den Service angegeben werden, damit der abweichende Beschaffungsweg erkennbar wird (optional).
Im Serviceauftrag wird das Ersatzteil der Dienstleistungsposition direkt zugeordnet:
- Materialbuchungskennzeichen = „0" → keine Reservierung
- Materialbuchungskennzeichen = „1" → sofortige Reservierung
- Bestellvorschlag wird generiert, Lagerort SA1
- Lagergruppe SA-01 Nachfrage Ersatzteil Service
- Lagergruppe SA-01 Angebot (Einkauf)
- Materialbuchungskennzeichen = „9" → Reservierung auflösen falls Materialbuchungskennzeichen = „1" war, echte Lagerbuchung aussprechen
Fall 5:Ersatzteil (bestandsgeführt) wird bedarfsorientiert über Einkauf (Produktion prinzipiell identischer Ablauf) disponiert
Der Artikel wird für das Servicelager SA1 besorgt.
Sonstige Bedingungen:
- FRD506 (Beschaffungsschlüssel) Einkauf
Für das Ersatzteil wird ein Lagergruppensatz SAS-01 angelegt, bei dem der Beschaffungsschlüssel Einkauf ist, der Disposchlüssel ist „B" für bedarfsorientierte Disposition, die Wiederbeschaffungszeit kann aus dem Teilestamm kommen, im Lagerort sollte die Adresse für den Service angegeben werden, damit der abweichende Beschaffungsweg erkennbar wird (optional).
Im Serviceauftrag wird das Ersatzteil der Dienstleistungsposition direkt zugeordnet.
- Materialbuchungskennzeichen = „0" → keine Reservierung
- Materialbuchungskennzeichen = „1" → sofortige Reservierung
- Bestellvorschlag wird generiert, Lagerort SA1
- Lagergruppe SA-01 Nachfrage Ersatzteil Service
- Lagergruppe SA-01 nach Netchange Angebot (Einkauf)
- Materialbuchungskennzeichen = „9" → Reservierung auflösen falls Materialbuchungskennzeichen = „1" war, echte Lagerbuchung aussprechen
Plausibilitätsprüfungen:
Im Serviceauftrag wird das Ersatzteil der Dienstleistungsposition direkt zugeordnet
- Materialbuchungskennzeichen = „0" → keine Prüfung
- Materialbuchungskennzeichen von „0" nach „1" → sofortige Reservierung
- Vorschlag wird generiert → Änderungen Menge/Lagerort möglich, Vorschläge werden geändert
- Vorschlag bereits in Transferauftrag übernommen
- Status Materialbuchungskennzeichen von „1" nach „0" zulässig, Transfervorgang muss manuell „eingefangen" werden
- Keine Mengenreduzierung, keine Lagerortänderung
- Mengenerhöhung möglich (sinnvoll?)
- Löschung zulässig, Transfervorgang muss manuell „eingefangen" werden
- Vorschlag bereits in Bestellung übernommen
- Status Materialbuchungskennzeichen von „1" nach „0" unzulässig
- Keine Mengenreduzierung, keine Lagerortänderung
- Mengenerhöhung möglich (sinnvoll?)
- Vorschlag bereits in Bestellung übernommen
Löschung unzulässig, Bestellung muss erst gelöscht werden.
Weitere Angaben und Einzelheiten zur Handhabung von Ersatzteilen können dem Handbuch „Ersatzteilmanagement im Service" entnommen werden.
Arbeiten mit Auslieferung von Ersatzteilen
Ersatzteile, die nicht direkt aus dem Ersatzteillager des Technikers entnommen werden, können auch direkt zur Baustelle geschickt werden. Beispielsweise könnte das Ersatzteil zu groß für die Transportmöglichkeit des Technikers sein oder dem Techniker ist bereits der nächste Wartungstermin bekannt und er möchte das Ersatzteil vorab dem Kunden zukommen lassen.
Im Serviceauftrag werden über das Funktionsmenü einzelne oder alle offenen Auslieferungen direkt an einen Auslieferungsauftrag des Moduls Vertrieb übertragen und ein Lieferschein generiert. In der Tabelle VRLS31 stehen die Buchungskennzeichen und wichtige Vorlaufparameter.
Folgende Bedingungen sind zu beachten
- Über das Kontextmenü der Ersatzteilposition kann gezielt eine Position (sie muss im Verwaltungs-Modus stehen) ausgewählt werden
- Belegnummer und Dienstleistungsposition müssen im Ersatzteil eingetragen sein.
- Das Materialbuchungskennzeichen muss auf 0 stehen.
- Über das Kontextmenü der Ersatzteilposition können alle offenen Materialpositionen ausgewählt werden
- Ein Technikerbeleg muss existieren
- Der Bestand des Ausgabelagerorts muss ausreichen
- falls die entsprechende Festlegung zum Teil bzw. Lagerort existieren
- Chargen- bzw. Seriennummernzuordnungen können getroffen werden
- Lagerplatz mit ausreichend Bestand ist vorhanden
Ersatzteile mit Lagerplatz- / Chargenpflicht
Innerhalb der Ersatzteilverwaltung eines Serviceauftrages ist es bei der Entnahme eines Artikels auch möglich, Chargen oder Lagerplätze einzugeben.
Wird im Zuge der Erfassung in der Ersatzteilposition das Kennzeichen Materialbuchung auf 1 (Reservierung) oder 9 (Abbuchung) geändert, so wird geprüft, ob das Teil chargenpflichtig oder der Lagerort lagerplatzpflichtig ist. Wenn ja, erscheint ein Window, in dem die Chargen bzw. die Lagerplätze ausgewählt werden können. Nach der Erfassung wird unter der Ersatzteilposition ein neuer Knoten für die Chargen/Lagerplätze eingeblendet. Hier können die Daten nachträglich geändert werden.
Bei Freigabe des Serviceauftrages wird geprüft, ob die Mengenzuordnung der Charge bzw. des Lagerplatzes ausreichend ist, ansonsten kann keine Freigabe zur Fakturierung erfolgen.
Nach der Erfassung bzw. Zuordnung der entsprechenden Charge / Lagerplatzes wird im Auftragsexplorer unterhalb der Ersatzteilposition die entsprechende Verteilung in einem neuen Knoten dargestellt.
Über diesen Knoten können die Informationen nachträglich verwaltet werden.
Ersatzteile Buchen mit getrenntem Programm
Die Rückmeldung der Ersatzteile kann auch von „außen" mit dem Programm SA20125 erfolgen. Alle offenen Positionen können direkt gepflegt werden. Auch eine Neuanlage ist möglich. In der tabellarischen Darstellung wurde auf die Übersichtlichkeit geachtet. Aus diesem Grund sind nur ausgewählte Datenfelder der Ersatzteilpositionen verfügbar. Über das Kontextmenü kann in die ausführliche Verwaltung verzweigt werden.
Dabei können die offenen Positionen in der Auflistung gepflegt und anschließend zur Verarbeitung übertragen werden.
Stornierung von Ersatzteilen
Werden Ersatzteile im Serviceauftrag mit DEP-Steuerung beschafft, so kann die Auftragsmenge nicht mehr direkt geändert werden, wenn bereits Beschaffungsvorgänge (Einkauf, Produktion) existieren. Manchmal stellt sich aber heraus, dass die Ersatzteile nicht oder nur in geringerer Menge benötigt werden.
Können diese Beschaffungsvorgänge nicht mehr gestoppt werden, so kann ein Restmengenstorno bei der gewünschten Ersatzteilposition unter bestimmten Bedingungen durchgeführt werden. Diese Bedingungen sind:
- Es gibt noch keine Auslieferung der Ersatzteilposition
- Der Beschaffungsvorgang ist abgeschlossen
- Einkauf: die gesamten Bestellmenge wurde als Wareneingang gebucht oder ein Restmengenstorno ausgesprochen
- Produktion: die Auftragsendemeldung wurde ausgesprochen
Weitere Einzelheiten stehen in der Dokumentation Ersatzteilmanagement.
Erfassung der Dienstleistung über Schnittstelle
Abrechnungsdaten über die TGB-Erfassung (US23000) eingeben
In oxaion gibt es ein Schnittstellenprogramm, mit dem Abrechnungsbelege, die erheblichen Umfang haben, sehr schnell erfasst und übernommen werden können.
Dieses Programm bietet sich immer dann an, wenn eine zentrale Erfassungsstelle besteht, die aber im Auftragsverwaltungsprogramm keine Verwaltungsrechte besitzt.
Abrechnungsdaten aus TGB-Erfassung übernehmen (US23200R)
Mit diesem Programm werden die Daten aus der TGB-Erfassung automatisch als Beleg in den jeweiligen Auftrag übernommen. Es erfolgt eine Prüfung. Die Übernahme kann vorab als Testlauf aufgerufen werden.
Über entsprechende Parametrisierung können im Zuge der Übernahme automatisch Überstunden- und Feiertagszuschläge ermittelt und als separate Belegpositionen in den jeweiligen Auftrag eingestellt werden.
Zur Erfassung und Abrechnung von Technikerbelegen (Rapportzetteln) liegt eine getrennte Dokumentation vor. (Tagesberichte im Service und Projekt)
Erfassen bereits erledigter Aufträge im System
Aufträge, die der Servicemitarbeiter empfangen und erledigt hat, bevor sie in das System gelangt sind, werden auf Blanko-Belegen festgehalten.
Diese Belege werden komplett in das System eingegeben. Die zugehörigen Belegkopfdaten müssen wie bei der Belegrückmeldung vor der Positionserfassung erfasst werden.
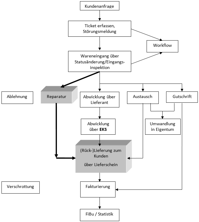
Aufträge für Werksreparaturen mit RMA
Eine Werksreparatur beginnt mit der Anlieferung eines defekten Geräts oder einer Baugruppe. Die Abwicklung erfolgt in der Regel mit der Eröffnung eines Tickets (Vorgangsart RMA). Daraus wird dann eine Werksreparatur erzeugt.
Diese Steuerung ist an das Sammelkennzeichen „F" in der Tabelle FRDNKR gebunden.
Es wird ein Serviceauftrag (spez. Auftragsart für Werksreparaturen) erfasst bzw. ein Angebot in einen Auftrag umgewandelt.
Details können dem Verfahrenshandbuch „Retourenmanagement" entnommen werden.
Aufträge für Werksreparaturen
Aufträge für Werksreparaturen können in den Selektionsparametern der Tabelle FRD NKR gesondert gekennzeichnet werden. Mit der Erfassung eines solchen Auftrages wird in der Auftragskopfverwaltung eine zusätzliche Programmlasche für die Verwaltung von Versandinformationen freigeschaltet. Diese können durch den zuständigen Sachbearbeiter vorgepflegt werden.
Versandinformationen/Lieferschein
Mit Erfassung eines Werksreparaturauftrages kann dem Lager/Versand die Auslieferung eines Werksreparaturauftrages angezeigt werden. Lager bzw. Versand können belegbezogen die entsprechenden Versandinformationen (Spedition, Gewicht, Frachtkosten etc.) pflegen und bei Bedarf einen Lieferschein ausdrucken.
Mit dem Druck des Versandauftrages wechselt der Auftragsstatus auf ‚16'.
Mit dem Druck des Lieferscheins wechselt der Auftragsstatus auf ‚18'.
Kosten, die durch den Versand entstehen, können dem Kunden in Rechnung gestellt werden. Die im Lager gepflegten Informationen werden in den Auftragskopf zurück geschrieben und führen dort im Zuge der Fakturierung u.U. zu einem Endezuschlag.
Personaleinsatzsteuerung
Im Service stehen Funktionen zur Personaleinsatzplanung zur Verfügung. Sie unterstützen
- die Auftragsleitstelle
- den Serviceleiter
- den Techniker
bei der Suche nach geeignetem Personal bzw. Ressourcen und ermöglichen eine qualifizierte Aussage gegenüber dem Kunden.
Die Einplanung erfolgt auf Ebene der Dienstleistungsposition und kann u.a. auch direkt aus dem gewünschten SAS Auftrag heraus aufgerufen werden.
Wie ist die Personal- / Ressourcensituation?
Dabei sind geplante Personaleinsätze und -verfügbarkeiten in grafischer Form sichtbar.
Details können dem Verfahrenshandbuch „Leitstand Personal/Ressourcen" entnommen werden.
Texte
Belegbezogene Texte
Es werden mehrere Arten von belegbezogenen Texten angeboten:
- Text für Anschreiben im Auftragskopf, der Text wird als Deckblatt bestimmten Belegen hinzugefügt. Die Auswahl des Bausteins erfolgt im Auftragskopf, eine auftragsspezifische Abänderung ist möglich
- Zusatztext zum Auftrag, der Text wird am Beleganfang gedruckt
- Zusatztext zu Dienstleistungspositionen, der Text wird nach den Unterpositionen angedruckt. Die Verwaltung erfolgt über die Positionsauflistung, es können Textbausteine und Zusatztexte eingesetzt werden
- Zusatztext zum Abrechnungsbeleg, der Text wird dem Abrechnungsbeleg auf der Rechnung
Auftragsdruck
Allgemein
Der Auftragsdruck unterteilt sich in zwei Abschnitte, den Druck einer Auftragsbestätigung für den Kunden mit Durchschlag für den Servicemitarbeiter und den Druck des Servicemitarbeiterauftrags.
Servicemitarbeiterauftrag drucken (SA20250)
Wenn bereits Kopfdaten für Abrechnungsbelege vorliegen und einer Dienstleistungsposition zugeordnet wurden, dann wird jeder Abrechnungsbeleg getrennt gedruckt. Damit können die Einsatzpapiere erstellt werden. Der Servicemitarbeiterbeleg liegt sowohl als Druckaufbereitung für ein festes Formular als auch für die Ausgabe auf Blanko-Papier mit Unterstützung oxaion print vor.
Das Programm SA20250R 'Servicemitarbeiterauftrag' erfüllt somit mehrere Aufgaben:
- Die Kundendienstauftragsformulare ('Belege') werden entsprechend den Auftragsdaten teilweise ausgefüllt.
- Die Belegnummer für einen einzelnen Abrechnungsbeleg wird vergeben und in die Positionen der Auftragspositionsdatei eingetragen.
Je Beleg wird ein Belegkopfsatz mit den Daten
- Auftragsnummer
- Belegnummer
- Ausführungsdatum (Auftragskopf)
- ausführender Techniker (beauftr. Techniker aus Auftragskopf)
- ausführende Kostenstelle ( beauftr. Kostenstelle)
erzeugt.
Über den Auftragsstatus kann vermerkt werden, dass am Auftrag gearbeitet wird. Der Status kann manuell gesetzt werden (Funktion bzw. Datenfeld auf der Verwaltungsmaske zum Auftragskopf.
Im Technikerauftrag unter oxaion print stehen aber auch Daten zur Verfügung, die den Arbeitseinsatz und die Planungsaktivitäten unterstützen. Dazu zählen:
- Kundenanschrift
- Einbauadresse
- Kennzeichen Fixtermin
- Geplante Ausführung (von Datum mit Uhrzeit, bis Datum)
- Ansprechpartner
- Zusatzinformation zum Ansprechpartner (Nr. Mobiltelefon, Erreichbarkeit, …)
- Blanko-Teil zum Ausfüllen von Arbeitszeiten, KM-Angaben, eingesetzte Ersatzteile, Schadens- und Fehlerursachencode (FRDTTB mit 3 Textebenen, die jeweils 4 Spalten erhalten können)
- Blanko-Teil zum Ausfüllen von Unterschriftsvorgaben (FRDTTB 3 Zeilen erhalten Werte A-C für Unterschriftenvorgaben)
- Zusatztexte, die für den Technikerauftrag vorgesehen sind
- Dienstleistungsposition = Serviceobjekt
Zusätzliche Informationen, die auf einem getrennten Blatt ausgewiesen werden, können den Arbeitseinsatz unterstützen.
Über die Vorlauftabelle VRLS13 kann gesteuert werden, welche Daten im Technikerauftrag von Bedeutung sind. Dies sind Vorschlagswerte, die im konkreten Druck abgeändert werden dürfen:
- Informationen aus der Help-Desk-Meldung Ja/Nein (z.B. Störmeldung)
- Angaben zum Team, welche Mitarbeiter sind in der Personaleinsatzplanung vorgesehen
- Spezifikationsmerkmale
- Benötigte Ersatzteile aus der aktuellen Planung für diesen Auftrag
- Ersatzteile der Vergangenheit
Es als Ergänzung können Wartungskomponenten sowie Wartungs- und Technikangaben auf getrennten Vorgang („Wartungsprotokoll") gedruckt werden.
Es kann sinnvoll sein, den Technikerauftrag als Fax oder E-Mail zu verschicken. Über die Tabelle VRLS13 wird gesteuert, ob vom Kunden oder Techniker die jeweilige Kommunikationsadresse eingesetzt wird.
Servicemitarbeiterauftrag Einzelbeleg drucken (SA20250)
Im o.g. Sammelbeleg werden alle Dienstleistungspositionen und Ersatzteile des gesamten Auftrages auf einem Beleg ausgegeben. Diese Vorbelegung ist zu wählen, wenn bereits aus einer früheren oxaion Version der Technikerauftrag in Verwendung ist.
Die Auswahl ‚Einzelbeleg je Dienstleistungsposition' erzeugt für jede Dienstleistungsposition einen separaten Technikerauftrag. In dem Einzelbeleg werden sowohl die Ersatzteile, als auch die durchgeführten Arbeitsnachweise (Lohnarten) aufgelistet. Zusätzlich werden aus den Serviceberichten u.a. das Schadensbild, Problemlösung/Analyse, Fehlerursache und Maßnahmen angedruckt.
Die Voreinstellungen aus der Vorlauftabelle VRLS13 und der Druck von Wartungsangaben finden im Einzelbeleg keine Anwendung.
Bei Serviceaufträgen, die aus dem Ticket heraus erstellt werden, erfolgt im Serviceauftrag die Anlage eines Serviceberichtes, der bereits diverse Informationen aus dem Ticket enthält. Diese Informationen werden auf dem Einzelbeleg angedruckt.
Drucken von Angeboten/Kostenvoranschlägen (SA20200)
Das Drucken von Angeboten erfolgt über das Programm SA20200 ' Auftragsbestätigung drucken'.
Es werden allerdings keine Belegnummern vergeben und Belegköpfe erzeugt. Materialpositionen können hierbei pauschal ausgewiesen werden. Wurden Belegdaten für die Ermittlung der Angebotsdaten angelegt, so erfolgt die Druckausgabe.
PC-Objekte zum Auftrag als Druckelement einfügen
PC-Objekte können, wenn sie vom Typ „PDF" sind, im Belegdruck (Angebot, Auftragsbestätigung, Rechnung) am Ende des Belegs ausgegeben werden. Dies gilt für den Druck und für den E-Mail-Versand, bei dem der Belegdruck gemeinsam mit den Ergänzungen als Anhang übertragen wird.
Solche Ergänzungen im Sinne von „Anhängen" könnten allgemeine Geschäftsbedingungen, Produktübersichten, Sicherheitsdatenblätter usw. sein.
Nähere Einzelheiten finden Sie in der Dokumentation Servicemanagement
Servicebericht erfassen (SA20300)
Zur näheren Beschreibung von Fehlern oder Ausnahmesituationen ist es möglich, über vordefinierte Fehlercodes eine entsprechende Historie aufzubauen. Die Fehlerzuordnung erfolgt jeweils positionsbezogen.
Die Klassifizierung von Fehlerursachen ist durch Fehlerursachencode FRDQFC, Schadensbild (FRDSBI) und Schadenserläuterung (FRDSBE) möglich.
Zusätzlich kann beschreibender Text eingegeben werden.
Auftragshistorie
Jede Veränderung des Status im Auftragskopf (manuell oder maschinell) wird in einer Auftragshistorie dokumentiert. Diese wird als stumpfer Knoten zu jedem Auftrag angezeigt.
Über die Auftragshistorie lassen sich die Durchlaufzeiten in Stunden und Tagen ermitteln, sowie der Verursacher der jeweiligen Änderung. Der Auftrag muss dafür die Abrechnungsart ‚Auftragsabrechnung' aufweisen.
Freigabe des Auftrags zur Fakturierung
Ist die Eingabe von Belegdaten beendet, kann bei der Auftragsfakturierung der gesamte Auftrag zur Fakturierung freigegeben werden, indem der Auftragsstatus manuell geändert wird. Die Änderung erfolgt über die Funktion „Auftragsstatus ändern".
Für die Belegfakturierung muss dies pro Abrechnungsbelege erfolgen.
Sind noch offene Auftragspositionen vorhanden oder zu dem Auftrag gehörige Belege nicht 'vollständig', wird eine Fehlermeldung ausgegeben.
Bei Inbetriebnahmeaufträgen wird die Seriennummerndatei folgendermaßen aktualisiert (falls Seriennummernpflicht):
- Inbetriebnahmedatum = Datum der Auftragsausführung (ergibt sich aus der Belegnummer zur Auftragsposition)
- Garantiebeginn = Inbetriebnahmedatum
- Garantieende = Garantiebeginn + Garantiedauer (aus Gerätestamm)
- Bei Wartungs- und Reparaturaufträgen wird das Datum der letzten Wartung bzw. das Datum der letzten Reparatur in der Seriennummerndatei aktualisiert. Ebenso erfolgt eine Aktualisierung der Seriennummerndatei bzgl. ausgetauschter Teile etc.
Um eine periodengerechte Abgrenzung der abgerechneten Serviceaufträge zu ermöglichen, empfehlen wir, die erbrachten Leistungen zum jeweiligen Monatsende zu fakturieren.
Bei tagesgenauer Abrechnung (Angabe im Auftragskopf - Leistungsnachweis = je Personalnummer/Lohnart/Tag) wird als Leistungsdatum für die Rechnung das Bis-Ausführungsdatum (wenn gefüllt - manuelle Eingabe) herangezogen. Ist nur das Ausführungsdatum gefüllt (Pflichteingabe), dann wird dieses als Leistungsdatum für die Rechnung herangezogen. Gibt es mehrere Technikerbelegköpfe wird jeweils das jüngste Datum als Leistungsdatum in der Rechnung verwendet.
Bei monatlicher Abrechnung (Angabe im Auftragskopf - Leistungsnachweis = je Personalnummer/Lohnart/Monat) wird als Leistungsdatum für die Rechnung jeweils der Monatsletzte verwendet.
Nachbearbeitung nach erfolgter Fakturierung
Gelegentlich kann es vorkommen, dass die ausgedruckte Rechnung, die noch nicht in die Finanzbuchhaltung übergeben wurde, nicht dem Abrechnungswunsch entspricht. Es ist möglich eine Nachbearbeitung vorzunehmen.
Die ermittelte Rechnungsnummer erhält einen Sperrstatus, damit sie nicht in die Finanzbuchhaltung gelangen kann. Sind die Änderungen vollzogen, wird mit dem Programm (Selektion beachten) SA24200 der Sperrstatus entfernt. Wird trotzdem vorher versucht eine Rechnung zu erzeugen, wird ein Mailboxsatz ausgegeben.
Auftragsfakturierung
Im Auftrag kann der Status von „fakturiert" auf „frei zur Nachbearbeitung" gesetzt werden.
Sind alle Änderungen vollzogen, muss der Auftragsstatus wieder auf „frei zur Fakturierung" gesetzt werden.
Zusätzlich muss mit dem Programm „Rechnungen freigeben" (SA24200) die gesperrte Rechnung frei gegeben werden.
Belegfakturierung
Im Abrechnungsbeleg kann der Status von „fakturiert" auf „frei zur Nachbearbeitung" gesetzt werden. Es werden dann alle Abrechnungsbelege mit dieser Rechnungsnummer erneut zur Nachbearbeitung freigegeben.
Sind alle Änderungen vollzogen, wird jeder einzelne Beleg des Auftrags wieder über den Status „frei zur Fakturierung" gesetzt werden.
Zusätzlich muss mit dem Programm „Rechnungen freigeben" (SA24200) die gesperrte Rechnung frei gegeben werden.
Vertragsfakturierung
Die Fakturierung von Wartungsverträgen kann auf zwei verschiedene Arten erfolgen.
Fakturierung des Wartungsvertrags
Die direkte Fakturierung von Wartungsverträgen, d.h. unabhängig von der erbrachten Leistung, erfolgt über ein separates Programm (SA24130R).
Pauschale Fakturierung von Aufträgen
Der Wartungsvertrag selbst wird nicht fakturiert.
Bei der maschinellen Erstellung von auszuführenden Wartungsaufträgen werden jedoch - gesteuert durch das Pauschalpreiskennzeichen in FRDFKE - die Preise und Zu-/Abschläge aus den Vertragspositionen in die Auftragspositionen übertragen.
Die Auftragspositionen müssen, um fakturiert werden zu können, mit Belegnummer zurückgemeldet werden. Aufgrund des Pauschalpreiskennzeichens werden die Positionspreise nicht durch die tatsächlich erbrachten Leistungen überschrieben. Die Kosten werden allerdings aus den tatsächlich erbrachten Leistungen ermittelt.
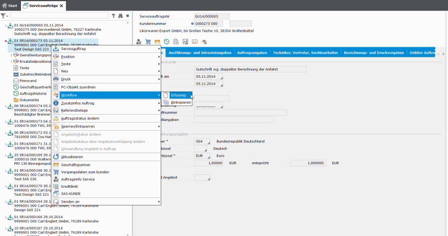
Gutschriften
Gutschriften werden wie Aufträge erfasst; sie unterscheiden sich lediglich im Auftragsnummernkreis.
Gesteuert durch den in Tabelle FRDNKR hinterlegten Buchungstext erfolgen die entsprechenden Material- und Finanzbuchhaltungs-Buchungen.
Eine Steuerung der Gutschriftenfreigabe erfolgt lediglich über den Auftragsstatus. Das heißt, dass Gutschriften einen Auftragsstatus erhalten, der die Fakturierung nicht ermöglicht. Dieser Status muss manuell verändert werden.
Ein 'Freigabepapier' wird nicht erstellt.
Bei der Erstellung einer Gutschrift soll oftmals der Ursprungsauftrag, für den die Gutschrift erstellt wird, transparent sein.
Dies wird nur dann unterstützt, wenn der Anwender einen Auftrag als Basis auswählt.
In oxaion gibt es
- (1) Gutschriften, die für Wartungsverträge, Mietverträge oder Dauerverträge erstellt werden. Referenz ist dann der jeweilige Vertrag und kein Auftrag
- (2) Gutschriften, die sich nur auf eine einfache Wertkorrektur (z.B. falscher Stundensatz) beziehen
- (3) Gutschriften, die sich auf Aufträge im Service beziehen und die komplett oder teilweise gutgeschrieben werden müssen. Dies ist z.B. dann der Fall, wenn ein Gerät oder eine Anlage den Besitzer gewechselt hat und der Debitor damit falsch ist
Die Vorgehensweise für den Fall (3) ist folgende:
- zugehörigen Auftrag ermitteln und daraus die Gutschriftserstellung beginnen
- die gewünschte Steuerung (z.B. Gutschrift mit Retoure) auswählen und die Gutschrift erzeugen
Bei der Gutschrift mit Retoure wird der Lagerbestand von Ersatzteilen des Ursprungsauftrags wieder zugebucht. Die Ursprungsauftragsnummer wird auf der Lasche „Auftragsangaben" ausgegeben. Im Gutschriftsbeleg wird diese ebenfalls dargestellt. Es kann über die Tabelle VRLS23 definiert werden, ob die Möglichkeit der Darstellung der Ursprungsauftragsnummer genutzt werden soll.
Stornieren von Aufträgen
Die Stornierung eines Auftrags erfolgt durch die entsprechende Abänderung des Buchungstextes. Eine weitere Bearbeitung des Auftrags ist dann nicht mehr möglich.
Vereinfachter Nachweis von Seriennummern
In vielen Branchen wie z.B. im technischen Handel werden Produkte bestellt, gelagert und geliefert und die Seriennummer kann nicht sofort erfasst werden. Oftmals wird erst auf der Baustelle (Projekt) oder mit Abschluss eines Wartungsvertrags die Seriennummer bekannt.
In oxaion kann eine Art Kann-Option für die Seriennummer definiert werden.
In der Tabelle FRDSNP ist der Parameter „vereinfachter Nachweis Ser.-Nr." vorhanden. Wird dieser Parameter auf „J" gesetzt, so wird der vereinfachte Nachweis in einer separaten Nachweisdatei USNNWP zugelassen.
Der Vorteil dabei ist, dass dadurch keine weiteren Programme im Vertrieb und Einkauf davon betroffen sind. Zusätzlich wird über einen Parameter festgelegt, ob ein Satz nicht nur in die einfache Nachweisdatei sondern auch in die Seriennummerndatei USERNP geschrieben werden soll.
Es gibt zur Registrierung dieser Seriennummern den „vereinfachten Seriennummernnachweis" (US15070) sowie das Programm zum Generieren (US15060).
In vielen Branchen wie z.B. im technischen Handel werden Produkte bestellt, gelagert und geliefert und die Seriennummer kann nicht sofort erfasst werden. Oftmals wird erst auf der Baustelle (Projekt) oder mit Abschluss eines Wartungsvertrags die Seriennummer bekannt.
Möglich ist dabei, dass die Etiketten von der Verpackung entfernt und gesammelt werden. Die Erfassung für die Seriennummerndatei erfolgt dann später.
In oxaion kann eine Art Kann-Option für die Seriennummer definiert werden.
In der Tabelle FRDSNP ist der Parameter „vereinfachter Nachweis Ser.-Nr." vorhanden. Wird dieser Parameter auf „J" gesetzt, so wird der vereinfachte Nachweis in einer separaten Nachweisdatei USNNWP zugelassen.
Der Vorteil dabei ist, dass dadurch keine weiteren Programme im Vertrieb und Einkauf davon betroffen sind. Zusätzlich wird über einen Parameter festgelegt, ob ein Satz nicht nur in die einfache Nachweisdatei sondern auch in die Seriennummerndatei USERNP geschrieben werden soll.
Es gibt zur Registrierung dieser Seriennummern den „vereinfachten Seriennummernnachweis" (US15070) sowie das Programm zum Generieren (US15060).
Im Rahmen der Auftragsverwaltung können bei Dienstleistungspositionen Seriennummern zur Dokumentation registriert werden.
Wartungsangaben/Wartungskomponenten
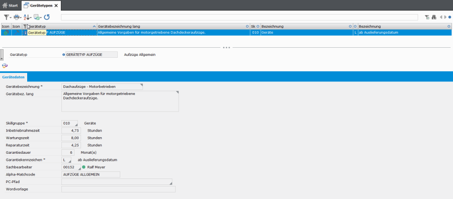
In oxaion können komplexe Anlagen mit dem Projektmodul auch für Serviceaufgaben beschrieben werden. Liegt kein Projektmodul vor, so ist diese Beschreibung des Wartungsumfangs sowohl beim Gerätetyp, in der Geräteakte als auch im Wartungsvertrag möglich.
Wartungs- und Technikangaben sind eine textliche Beschreibung der für ein Gerät oder Produkt notwendigen Aufgaben, die im Rahmen von Wartungen durchzuführen sind. Die Erfassung erfolgt über das Kontextmenü „Wartungs- und Technikangaben". Die Zuordnung einer Wartungsklassifizierung wie „Jahreswartung" oder „Quartalswartung" ist möglich. Mehrfachnennungen sind zulässig. Bleibt das Feld leer, so erfolgt die Zuordnung der Aufgaben unabhängig von der Klassifizierung immer.
Aus der Verwaltung des Gerätetyps heraus werden Wartungs- und Technikangaben sowie vorgesehenes Wartungsmaterial gepflegt.
Es können auch Messwerte vorgeben werden, die im späteren Wartungsauftrag im Modul Service durch Ist-Messergebnis gemeldet werden können.
Wartungskomponenten gelten als weitere Detaillierung von Dienstleistungspositionen und werden oftmals bei komplexen Anlagen benötigt.
Eine gerätespezifische Hinterlegung von Wartungsangaben kann über die Geräteakte erfolgen. Wartungsangaben auf Geräteebene haben dabei eine höhere Priorität als Angaben auf dem Gerätetyp.
Wartungsmaterial
Das Wartungsmaterial kann ebenfalls einer Wartungsklassifizierung zugeordnet werden. Analog zu den Wartungsangaben kann eine Hinterlegung sowohl beim Gerätetyp, wie auch in der Geräteakte erfolgen.
Im Serviceauftrag wird Wartungsmaterial wie Ersatzteile verwaltet.
Nutzung von Vorlaufwerten Abrechnungsdaten und Zubehör
Abrechnungsdaten
Für eine schnelle Angebots- und Auftragserstellung können für eine Dienstleistungsposition Abrechnungsdaten vordefiniert werden.
Bei wiederkehrenden Dienstleistungen, die ähnliche Abrechnungspositionen benötigen, können die Lohnarten mit dem Programm SA20181 allgemein oder in Verbindung mit Lagerort bzw. Geschäftsbereich noch näher spezifiziert werden. Wichtige Abrechnungspositionen werden nicht vergessen und müssen dann lediglich hinsichtlich der Menge für das Angebot oder den Auftrag überarbeitet werden.
Wird ein Serviceangebot bzw. Serviceauftrag generiert, so übernimmt das Programm die vordefinierten Werte. Liegen später die konkreten Rückmeldungen vor, so können die Abrechnungsmengen im Abrechnungsbeleg direkt aktualisiert werden.
Zubehör/Betriebsmittel
Bei einigen Dienstleistungsvorgängen (z.B. Wartung/Reparatur eines Klimageräts an einer Hallendecke) sind Zubehörteile oder spezielle Betriebs-/Messmittel notwendig. Auch diese können mit dem Programm SA20181 vordefiniert werden. Mit der Auftragserfassung können diese dann als Zubehörteile eingefügt werden.
Im Serviceauftrag kann das Zubehör reserviert werden, eine konkrete Buchung erfolgt dabei nicht. Ebenfalls ist eine Registrierung der Aus- und Rückgabe möglich. Die Informationen zur Reservierung, Ausgabe bzw. Rückgabe können über das Auskunftsprogramm SA30270 „Zubehör/Betriebsmittel je Firma" analysiert werden. Sowohl im Druck Technikerauftrag als auch auf der Auftragsbestätigung können die Zubehörteile aufgeführt werden.
Gelangensbestätigung
Eine Gelangensbestätigung kann erforderlich sein, wenn die Ware vom Lieferant bzw. vom Abnehmer von Deutschland aus in ein anderes EU-Land befördert wird.
In allen anderen Fällen kann die Gelangensbestätigung als alternativer Nachweis verwendet werden, wenn die Ware durch den Lieferanten, durch den Abnehmer bzw. im Auftrag der beiden durch einen Dritten von Deutschland aus in ein anderes EU-Land versendet (transportiert) wird.
Bei Erfassung eines Serviceauftrages wird geprüft, ob das Land der eigenen Firmenanschrift und der Leistungsadresse zur Europäischen Union gehören. Weicht in diesem Falle das Land der Einbauadresse vom Land der eigenen Firmenanschrift ab, wird im Serviceauftragskopf eine weitere Lasche eingefügt, welche weitere Informationen zur Gelangensbestätigung bereit stellt.
Über eine separates Kontextmenü ‚Status ändern' auf dem Serviceauftragskopf kann bei Bedarf diese Lasche ein- oder ausgeblendet werden. Die Funktion „Status ändern" ist nur aktiv, wenn der Status auf ‚0' oder ‚1' steht.
Mit Aufruf des Kontextmenüs zum Druck der Gelangensbestätigung wird ein Programm aufgerufen, welches die Ersatzteile in dem Serviceauftrag auflistet. Innerhalb dieser Auflistung können die Ersatzteile markiert werden, welche auf der Gelangensbestätigung angedruckt werden sollen.
In der Tabelle VRL S05 kann eine Anzahl von Leerzeilen eingetragen werden, die beim Druck eines Gelangensbestätigungs-Formulars für handschriftliche Ergänzungen zusätzlich angedruckt werden sollen. Ist der Wert dort 0, so bleibt auf dem Formular vor den Unterschriftsfeldern kein Platz für handschriftliche Ergänzungen.
Mit dem Druck der Gelangensbestätigung wird eine laufende Nummer aus der Nummernkreisdatei (Anwendungsgebiet UST / Argument GELANGENS) ermittelt, die gemeinsam mit der Serviceauftragsnummer auf dem Formular gedruckt wird.
Über das Kontextmenü im Auftragskopf kann der Erhalt der Gelangensbestätigung an den Serviceauftrag zurück gemeldet werden. Im Zuge dieser Rückmeldung kann manuell ein individueller Eingangstext hinterlegt werden. Mit der Rückmeldung erhält die Gelangensbestätigung den Status ‚2'.
Arbeiten mit Word-Vorlagen
Aus dem Vorgang heraus können über das Kontextmenü Worddokumente erstellt werden. Dabei können Textmarken in der Word-Vorlage hinterlegt werden, die dann mit den konkreten Vorgangsdaten aktualisiert werden.
Der Aufruf dieser Vorlagen erfolgt über das Kontextmenü auf dem Knoten ‚Dokumente' mit der Auswahl ‚Dokument erfassen'.
Oxaion merkt sich dabei pro Belegexplorer und Kennwortidentifikation des jeweiligen Benutzers den Pfad, der zuletzt aufgerufen wurde. Dieser Pfad wird dann beim nächsten Aufruf in der Vorlage als Unterlassungswert voreingestellt.
Die Standardvorlagen welche seitens oxaion ausgeliefert werden befinden sich in der Regel im Installations-Verzeichnis des JET-Servers unter "http/client/objects/Dokumentenvorlagen". Nur die dort hinterlegten Vorlagen sind wählbar. Bei Ergänzung um eigene Vorlagen sollten diese innerhalb der jeweiligen Struktur möglichst „sprechend" hinterlegt werden.
Arbeiten mit E-Mail
Aus dem Vorgang heraus können E-Mails verschickt werden, die ebenfalls wie beim „Arbeiten mit Word-Vorlagen" Vorgangsdaten direkt einfügen können.
Da bei einer Mail die Gruppierungen „Empfänger", „Kopieempfänger" (und „Blindkopie"), „Thema" sowie „Text" existieren, werden die Vorgangsdaten dort eingestellt. Für die Gruppierung „Thema" kann der Aufbau als Textverbindung definiert werden. Dies erfolgt über die Tabelle FRDAED.
Zusätzlich kann ein Worddokument aus der Ablage heraus als E-Mail verschickt werden. Über den Vorlauf wird ein ergänzender Textbaustein eingefügt, damit der Empfänger keine unkommentierte Anlage zu einer Mail erhält.
Nutzung Workflow
Es besteht die Möglichkeit, für Aufträge mit besonderer Abwicklung einen Workflow zu hinterlegen.
Mit diesem Workflow können Aktivitäten geplant und überwacht werden. Ist z.B. für eine Inbetriebnahme eine Zusammenarbeit mit mehreren internen und externen Stellen erforderlich, so können die notwendigen Koordinationen beschrieben und die Durchführung überwacht werden. Für diese Anwendung liegt ein getrenntes Handbuch vor.
Eintrag von Auftragsinformationen in die Historie
In oxaion können manuell und automatisch Einträge in einer Historie vorgenommen werden. In dieser Geschäftspartnerhistorie können verdichtet Informationen wie Besuchsberichte und Notizen aber auch Hinweise auf Vorliegen von Aufträge und Verträge abgelegt werden. Nähere Einzelheiten sind dem Handbuch „Geschäftspartnerbeziehungen (CRM)" zu entnehmen.
Dokumentenablage
Zum Serviceauftrag können PC-Objekte in der Dokumentenablage des Belegs hinterlegt werden. Es besteht die Möglichkeit, eine Struktur grundsätzlich für Serviceaufträge vorzugeben. Dies geschieht mit dem Programm Defaultstruktur verwalten (US24200) für das Programm SA20090.
PC-Dokumente können von anderen Anwendungen in diese Ablage kopiert werden.
Mails lassen sich ebenfalls einbeziehen.
Kostenstatistik (SA50100)
Auftragsrechnungen, die erfolgreich in die Finanzbuchhaltung übergeben worden sind, können über eine Kostenstatistik nachträglich ausgewertet werden. Diese Kostenstatistik ersetzt nicht das Kostenrechnungsmodul, soll aber dem jeweiligen Verantwortlichen im Servicebereich einen kurzen Überblick über die aufgelaufenen Kosten und Umsätze geben können.
Der Aufruf zum befüllen der Kostenstatistik erfolgt über das Programm ‚Kostendatei füllen'.
Die Angabe einer Selektion ist nicht notwendig. Es werden immer alle bisher übergebenen Auftragsrechnungen zur Auswertung herangezogen, d.h. der Datentopf wird immer wieder neu aufgebaut. Je nach Anzahl der Rechnungen ist ein Aufruf dieses Programms innerhalb der Nachtverarbeitung ratsam, da das zu verarbeitende Datenvolumen erheblich sein kann.
Nach dem Neuaufbau der Kostenstatistik können über das separate Anzeigeprogramm ‚Übersicht Kostenstatistik' (SA30960) die verdichteten Informationen abgerufen werden.
Mit dem Filter lässt sich das Datenvolumen entsprechende einschränken. (Jahr, Kunde, Techniker etc.)

































